Блендер

Автор
Сообщение
На сайте c 25.02.2009
Сообщений: 2750
Липецк
Цитата 3D-generalissimo:

Да, забыл спросить. CGCat, а как ты в своем видео сделал вершины размером с помпоны? :)

Цитата Kaiwas:
3д-хххх (писать долго),

3D-генералиссимус (англ., итал. generalissimo). Это утвержденный мною высший 3D-титул по аналогии с воинским титулом, которого были удостоены, в частности, Суворов и Сталин :) Пародия на "CG-дженералист" :)

Цитата Kaiwas:
ты даже если правильные вещи говоришь - делаешь это с предыханием к майе и пренебрежительным взглядом к блендер

У меня нет, как такового, пренебрежительного отношения к Blender, так как это первая программа, в которой я познакомился с 3D. Это у Вас были "тридэмаксы", а у меня не было. Но Майя реально сэкси и она чрезвычайно мощная.

Цитата CGCat:

Никакого творчества smiley-cray.gif

Интерьерка это не место для творчества. Реклама и веб-анимация - вот, где 3D "сносит крышу". Но ты быстро поймешь, что для всяких "моушенов" Blender не самый лучший вариант. Maya и Houdini - самая красивая пара в мире 3D.

Можно писать фекалити? 3д-ххх мне долго писать с телефона буквы в правильном порядке. Могу только цитировать чтоинеудобно. 

Фекалити это же вы? (Заметьте я не тыкаю).

А счет "как перестать смеяться" - можете использовать. Но я не помню откуда это. Было правда смешно как вы майю так "облизываете".

Ладно. Давайте дальше спокойнее. Может я в чем-то и был не прав, но вы не меньше.

На сайте c 10.12.2009
Сообщений: 5675
Kalevan
Цитата 3D-generalissimo:
Может, все-таки следует остановиться на Maya, Houdini и DaVinci Resolve? Или заказчик Вам будет готов доплачивать 100к за "синему" с "афтером"?

А Ресолв можно использовать только с майей? Это что-то новенькое. АЕ это вообще днище как по мне. Фьюжн бесплатнй, последняя доступная версияь была 9 и её можно найти, в паре с Реактором - мощнейший инструмент. Я лично не работал ни с майей ни с синькой, просто знаю людей котоыре делают графику в синеме и дают реально крутые результаты. Глобально вообще не имеет значения какой инструментарий используется если результаты хороши, но с результатами чет пока не густо.

Что до стоимости - любой подписочный софт это абсолютное зло по моему мнению, коего надо избегать всеми доступными средствами. Да увы не всегда получается, но часто альтернативы прекрасно находятся.

Цитата 3D-generalissimo:
я предприниматель

Прости, но пока что ты исключительно звездобол, по крайней мере это единственная сторона с которой ты себя тут проявляешь пока.
На сайте c 25.02.2009
Сообщений: 2750
Липецк

Мнение о самом 3Д тоже разное.

Для многих это просто картинки. Сложно поверить, но многим клиентам достаточно говно скетчей и рендера без глобалки. Такчт великое разнообразие жизни и тут

На сайте c 15.08.2021
Сообщений: 895

Ой, нафлудили. 3D-generalissimo создайте отдельную  тему "Blender vs Maya vs 3Ds Max". Тут обсуждаться вопросы исключительно по Блендеру.Я удивлен, почему такой темы до сих пор нет.

И хватит переобуваться. Вы либо за, либо против.

На сайте c 25.02.2009
Сообщений: 2750
Липецк
Цитата CGCat:

Ой, нафлудили. 3D-generalissimo создайте отдельную  тему "Blender vs Maya vs 3Ds Max". Тут обсуждаться вопросы исключительно по Блендеру.Я удивлен, почему такой темы до сих пор нет.

И хватит переобуваться. Вы либо за, либо против.

Есть такая тема. Создавал как раз для такого этого

https://3ddd.ru/forum/thread/show/kholivary_zdmax_vs_blender_vs_maya_vs_zbrush_vs_modo_ili_drugoe  

На сайте c 10.12.2009
Сообщений: 5675
Kalevan
Цитата 3D-generalissimo:
В 3D мнение о человеке может измениться мгновенно, как только он выкладывает шедевр, над которым кропотливо работал долгие месяцы... :)

Давай-давай, свежо предание. Пловчихи-то как поживают, смотрю ты съехал с темы видать не очень.
На сайте c 25.02.2009
Сообщений: 2750
Липецк
Ох уж этот мерзкий оупенсорц )))
На сайте c 10.12.2009
Сообщений: 5675
Kalevan
Цитата 3D-generalissimo:
Плата за софт - это мизерная часть всех расходов, с которыми сталкивается бизнес.

Я говорю не про отчисления а про систему в которой ты в любой момент можешь лишиться рабочего инструментария. Я понимаю почему такая схема выгодна производителям софта но совершенно не вижу в ней выгоды для себя. При чем тут опенсорс тоже не очень понятно, и тот же Ресолв, и например Аффинити (шикарная альтернатива ФШ) не являются опенсорсом и имеют платные версии, но это perpetual лицензии котоыре ты покупаешь раз и насовсем.
На сайте c 25.02.2009
Сообщений: 2750
Липецк

Придумать какую-то свою логику во всём и вся и строго ей веровать это норм, когда считаешь себя самым умным.

Жисть она не по рельсам. Путей всяких великое множество. Не округляйте, да и смысла в этом округлении нет.

На сайте c 15.08.2021
Сообщений: 895
Цитата 3D-generalissimo:
Нужно вставить "палочку" в отверстие. Само собой разумеется, отверстие "перекособочено" в произвольном направлении.

Делается через ненавистные вами аддоны, 1D Scripts - 3D Match, но только в 2.79
На сайте c 10.12.2009
Сообщений: 5675
Kalevan
Цитата 3D-generalissimo:
Прежде, чем покупать "насовсем" рекомендую почитать внимательно договор. Разработчик может со временем выпустить новую версию продукта под собственным наименованием или внести существенные изменения в маркетинговую политику в одностороннем порядке. В конце концов могут возникнуть банальные проблемы с аккаунтом или в типе того.

Да, договор. Тот EULA где всегда прописано что разработчик может в одностороннем порядке изменить правила предоставления услуг. И если куплена perpetual лицензия, то однажды активированная она работает, обновлять или нет это уже на желании пользователя, можно ей вообще отрубить доступ к сети через файрвол и не иметь проблем от слова совсем.

Слууушай, дядь, я кажется понял. Да ты просто нищук у которого нету возможности взять постоянную лицензию, поэтому ты сидишь на подписке трясясь каждый месяц как бы разработчик не изменил условия, а в ветку к опенсорсникам приходишь с россказнями про трамваи чтоб немножко повозвышаться в своих глазах. Ну шедевров в таких раскладах мы не дождёмся...

На сайте c 15.08.2021
Сообщений: 895
А какой у него второй акк? Где его работы можно посмотреть?
На сайте c 10.12.2009
Сообщений: 5675
Kalevan
Цитата CGCat:
какой у него второй акк? Где его работы можно посмотреть?

В этом треде. Его трёп это и есть все его работы.
На сайте c 15.08.2021
Сообщений: 895
Цитата 3D-generalissimo:
Ваше видео залито в 2014 году. Уверены, что в 3.0 все будет как по маслецу?

Я же написал, автор не планирует пока его делать под 2.8 т.к в Блендере хватает проблем, которые надо решить. В процессе.

На сайте c 10.12.2009
Сообщений: 5675
Kalevan
Цитата 3D-generalissimo:
меня что-то тоже не отложились в голове Ваши работы

Я-то тут кстати никому шедевры на пустом месте и не обещаю, хотя мне есть что показать но большая часть этой работы под NDA увы.

Цитата 3D-generalissimo:
Плюс ко всему, в Мае я начал все с нуля и, тем не менее, знаю уже в ней больше, чем в Blender с марта месяца.

Учитывая твои нулевые знания в блене... знать больше нуля это так себе достижение.

Цитата 3D-generalissimo:
как говорил, 5950x

Психология у тебя нищебродская все-таки. На форуме тут есть люди с системами и покруче, так что это не повод выпендриваться, они правда работают на них а не трындят. У меня кстати тоже 5950 рабочая машина и что?
На сайте c 10.12.2009
Сообщений: 5675
Kalevan
Цитата 3D-generalissimo:
у меня есть техническая возможность наклепать "тридэвизуализаций" в Короне

Не очень понял откуда в этом треде взялась Корона. Это какая-то твоя тайная сокрытая фантазия? Прошу не сдерживай себя.
На сайте c 28.09.2021
Сообщений: 20
Россия


изучайте на других ресурсах. флейм, неуважительное отношение к пользователям

Дата выдачи:
06.08.2024 17:58:08


Пожизненный бан
На сайте c 10.12.2009
Сообщений: 5675
Kalevan
Цитата 3D-generalissimo:
Revered, ты просто провокатор и задира. Я больше не собираюсь отвечать на твои сообщения.

от такого слышу smiley-tease.gif
На сайте c 12.08.2013
Сообщений: 65

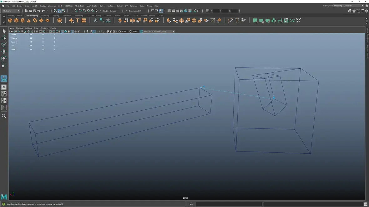
После этого мы чуть отодвигаем "палочку" (для удобства) и делаем привязку по нормалям вершин!

И просто жмем на Enter!

Зачем это дрочево? Это что, машиностроительное черчение? CAD\CAM\CAE?? Для виза проще спозиционировать это в-р-у-ч-н-у-ю. Раз в пятилетку такое бывает.

На сайте c 25.02.2009
Сообщений: 2750
Липецк

Бывают перфекционизды. Это нормально.

Надеюсь что CADовские привязки когда-нибудь всё же реализуют. 

В основном мне хватает привязок по вертексам в основных видах, но вот с многоскатными крышами приходиться возиться и достраивать вспомогательную геометрию (неудобно немного).

Читают эту тему: