Блендер

Автор
Сообщение
На сайте c 27.03.2011
Сообщений: 60
Цитата Kaiwas:
Цитата KasAndrr:
Триангуляцию умеет делать через OBJ (там есть эта заветная галочка) но мне не подходит этот формат, может кому попадался скриптец какой или можно как-то самому обыграть этот момент?

ctrl+T не помогает?

Это помогает, но я пока работаю в майке и там у меня пересохранение происходит в один клик, и при этом все триангулируется, обнуляются все трансформации и т.д. уже привык не тратить на это более 1 сек:)

На сайте c 22.03.2007
Сообщений: 298
РФ/КЗ
Цитата bazzy2002:
Плохо что нету в blendere edit poly модификатора как в 3ds max. Очень нужная вещь

+Ещё очень не хватает Slice Modifier и Sweep Modifier :)Ну и привязок нормальных, как оказалось, после того как столкнулся с привязками в другом ПО, появилось ощущение что в МАХе они реализованы лучше всего :)

На сайте c 16.10.2006
Сообщений: 1816
Цитата M_E_T_I_S:
ощущение что в МАХе они реализованы лучше всего :)

ух, щас огребёте от стариков )))

PS а привязки нормально, работать можно, а к свипу надо просто немного привыкнуть, есть аддоны - если уж хочется с надстройкой работать

На сайте c 17.03.2020
Сообщений: 3720
spb
Лучшие привязки - в двумерном автокаде, и некоторые в Кореле. Остальное - издевательства
На сайте c 22.03.2007
Сообщений: 298
РФ/КЗ
Цитата madYuppie:
Лучшие привязки - в двумерном автокаде, и некоторые в Кореле. Остальное - издевательства

в МАХе есть 2,5D привязка, гениальная вещь :) Да и в целом, очень гибкий и мощный набор возможностей.

На сайте c 16.10.2006
Сообщений: 1816
Цитата madYuppie:
привязки - в двумерном автокаде

главным образом в каде привязки удобны именно за счёт трекинга по привязкам

На сайте c 27.04.2016
Сообщений: 2234

Цитата M_E_T_I_S:
и Sweep Modifier

Цитата M_E_T_I_S:
Slice Modifier

На сайте c 27.07.2016
Сообщений: 1567
Красноярск

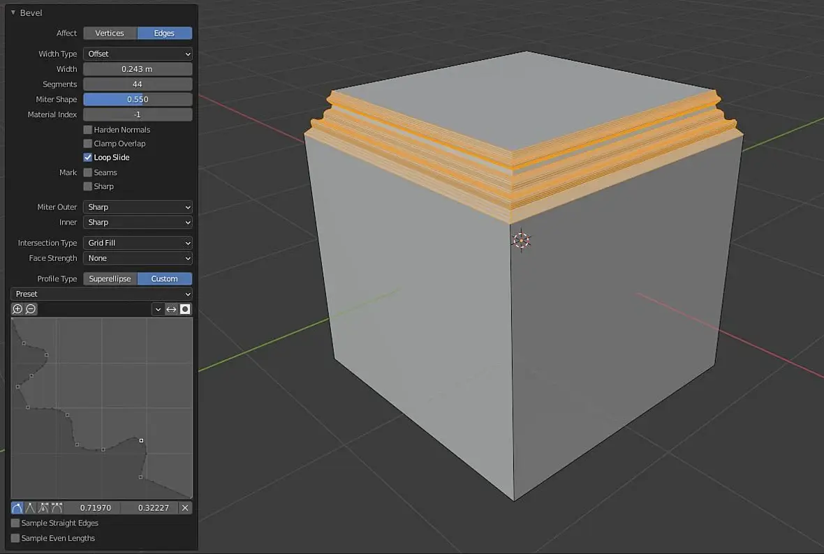
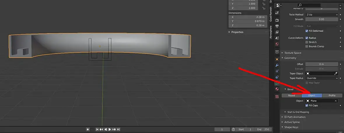
по Sweep Modifier, если исходить из того что в 3dsmax он (модификатор) применяется к сплайну, то аналогично можно применять любые формы и к сплайнам("курвам")..  У лубой "курвы" во вкладке Bevel - имеется несколько вариантов профиля.. идеально для меня юзать профиль по Object.

p.s из Object списка можно забрать только курвы.

На сайте c 22.03.2007
Сообщений: 298
РФ/КЗ
Цитата Zolty:

Цитата M_E_T_I_S:
и Sweep Modifier

Цитата M_E_T_I_S:
Slice Modifier

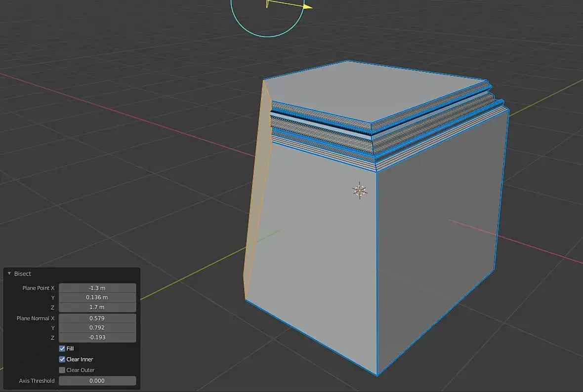
МАХовский Sweep работает в купе со сплайнами, к примеру берёшь "путь" некий отрезок, применяешь Sweep и выбираешь сечение профиля, заранее вычерченное теми же сплайнами или импортированное к примеру из корелдро, такой метод очень точный, сечение готовится не на глазок а учитываются все необходимые размеры и радиусы.Bisect очень похож на Slice, но работает по другому.

На сайте c 27.04.2016
Сообщений: 2234
Цитата M_E_T_I_S:
МАХовский Sweep работает в купе со сплайнами

тогда вообще не вижу отличий. Комент StunBreaker

 

На сайте c 22.03.2007
Сообщений: 298
РФ/КЗ

А можно как то заставить Bisect работать через привязку? И можно как то его выставлять скажем в исходное положение, к примеру в центре некоего объекта или может в ноле координат, что бы углы секущей плоскости были правильными, параллельно одним осям и перпендикулярно другим?

Цитата StunBreaker:
по Sweep Modifier, если исходить из того что в 3dsmax он (модификатор) применяется к сплайну, то аналогично можно применять любые формы и к сплайнам("курвам")..  У лубой "курвы" во вкладке Bevel - имеется несколько вариантов профиля.. идеально для меня юзать профиль по Object. p.s из Object списка можно забрать только курвы.

Ну вы же понимаете что это мягко говоря не совсем то? :)Странно что бленд разрабы не сделали возможность подгружать свой профиль в разделе Profile, с правильной точкой опоры.

Цитата Zolty:
тогда вообще не вижу отличий.

Это потому что у вас видимо нет опыта использования Sweep Modifier-а :)

На сайте c 27.07.2016
Сообщений: 1567
Красноярск
Цитата M_E_T_I_S:
Ну вы же понимаете что это мягко говоря не совсем то?

можно подробнее, чего именно не хватает? )

На сайте c 27.04.2016
Сообщений: 2234

 

Цитата M_E_T_I_S:
Это потому что у вас видимо нет опыта использования Sweep Modifier-а :)

smiley-biggrin.gif

Вы видимо не определились что именно вам от него нужно)
Они очень схожи. Буду рад увидеть весомые аргументы по поводу "Ну вы же понимаете что это мягко говоря не совсем то? :)." 
На сайте c 19.10.2017
Сообщений: 683
В далекой далекой Галактике

А чем привязка плоха-? вполне достойно показывает себя в работе

Иногда бывают глюки не всегда можно выбрать вершину.

На сайте c 22.03.2007
Сообщений: 298
РФ/КЗ
Цитата StunBreaker:
Цитата M_E_T_I_S:
Ну вы же понимаете что это мягко говоря не совсем то?

можно подробнее, чего именно не хватает? )

Цитата Zolty:

 

Цитата M_E_T_I_S:
Это потому что у вас видимо нет опыта использования Sweep Modifier-а :)

smiley-biggrin.gif

Вы видимо не определились что именно вам от него нужно)
Они очень схожи. Буду рад увидеть весомые аргументы по поводу "Ну вы же понимаете что это мягко говоря не совсем то? :)." 

К сожалению сейчас не имею доступа к МАХу, что бы наглядно со сринами аргументировать свою позицию. Хотел прилепить ссылку на официальную справку МАХа со сноской на данный модификатор, но в итоге выяснил что там толком ничего не понятно. smiley-blush.gif

На сайте c 27.04.2016
Сообщений: 2234

M_E_T_I_S

Ок, остается только верить на слово вашей осведомленности в этом вопросе.

На сайте c 22.03.2007
Сообщений: 298
РФ/КЗ
Цитата Zolty:

M_E_T_I_S

Ок, остается только верить на слово вашей осведомленности в этом вопросе.

smiley-biggrin.gif
На сайте c 16.10.2006
Сообщений: 1816
Цитата Zolty:
осведомленности в этом вопросе.

Это же блендер, тяжело приходить из макса в блен со старыми привычками, в блене всё чуть чуть по другому но работает. Тот  же свип профайл - или бевел профайл - там можно в самом модификаторе подвигать сечение для корректировки, а в блене надо просто перейти к самому объекту выбранному для сечения и проводить манипуляции с ним( мувить, скейлить, бейз пойнт смещать). Но работать можно, чуть привыкнуть только. Максерам ещё сложно со сплайнами в блене)))

На сайте c 27.04.2016
Сообщений: 2234
Цитата D-d_Man:
Это же блендер, тяжело приходить из макса

Тяжело первые недели 2 а потом хоршо)

На сайте c 22.03.2007
Сообщений: 298
РФ/КЗ
Цитата D-d_Man:
тяжело приходить из макса в блен

Это мягко говоря :) Вот например как заставить привязки работать в 2,5d режиме, в окнах проекций фронт или топ, как в МАХе? Или как пользоваться Bisect-ом через привязки, когда нужно отделить конкретный кусок геометрии под сложным углом? Или как замерить размер рулеткой когда привязка корректно не работает, она липнет и к эджам и вертексам а в окнах проекции обязательно замерит не вертикаль к примеру а диагональ, прилипнув к задней точке объекта снизу и к передней точке объекта сверху :))) Опять на ум приходит режим привязки 2,5Д из МАХа :)))

Читают эту тему: