3д макс . не сохраняет сцены .

Автор
Сообщение
На сайте c 13.07.2011
Сообщений: 4
Киев

Здравствуйте . пришлось всё удалить ,установить 2019 макс .

не сохраняет ничего , и autoback тоже . 

Но на диск D сохраняет .

помогите пожалуйста .

На сайте c 05.01.2020
Сообщений: 8153
место есть на диске, на который сохраняете?
На сайте c 13.07.2011
Сообщений: 4
Киев
да . полно места .
На сайте c 28.09.2006
Сообщений: 4447
Москва / Дубай

Попробуй запустить макс под администратором.

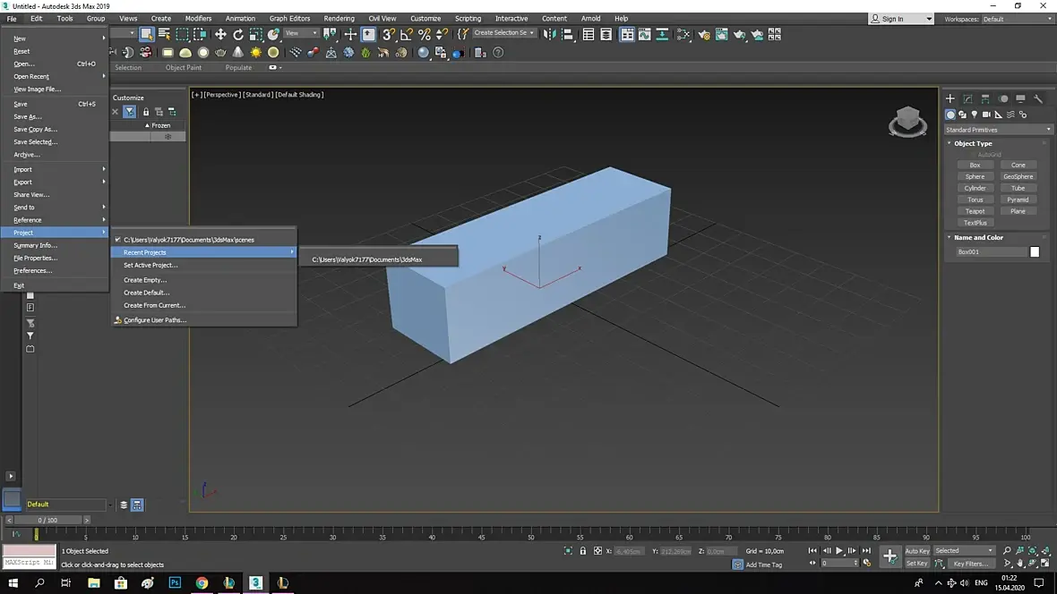
Или поменяй Project Folder, очевидно, что на текущий у тебя нет разрешений на запись.

На сайте c 13.07.2011
Сообщений: 4
Киев

не знаю что вы имеете в виду . 

На сайте c 28.09.2006
Сообщений: 4447
Москва / Дубай
Цитата Valentiniusssss:

не знаю что вы имеете в виду . 

Первая же ссылка по запросу в гугле объяснит

На сайте c 13.07.2011
Сообщений: 4
Киев
спасибо .
Читают эту тему: